| 注意:访问本站需要Cookie和JavaScript支持!请设置您的浏览器! • 打开购物车 • 查看留言 • 付款方式 • 联系我们 |
![]() |
| 首页 | 电子入门 | 学单片机 | 免费资源 | 下载中心 | 商品列表 | 象棋在线 | 在线绘图 | 加盟五一 | 加入收藏 | 设为首页 |
| 选择分类:当前分类——学单片机 相关联或者相类似的文章: 值得推荐的多媒体电子基础知识swf(440) 低压断路器的安装(439) 全世界只有中国可以为了台湾流尽最后一滴血(439) 忘记Windows XP登入密码的9种解决办法(438) AT89C51单片机性能介绍 (438) 学习嵌入式技术的22绝技(437) 红外线遥控器解码程序(437) 间歇振荡电路(437) 学习电子技术可从身边的“小东西”(437) [语音IC]ISD1420使用的单片机控制(437) 木乃伊2000个要解的千古之迷(436) 智能脉冲电动自行车充电器原理图(436) 什么是卫星电视广播(436) 女子买假证装怀孕“女教师”街头跪乞(图)(434) 万用表详解(434) 你的电脑声卡支持用电容话筒吗?(432) 天才造句(431) 利用TL431作大功率可调稳压电源(430) MSComm控件使用详解 (427) 一款简单的热水器控制电路设计(426) 首页 前页 后页 尾页 本站推荐: | 一款简单的热水器控制电路设计
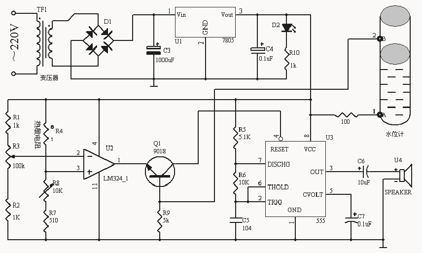
我在家里自制了一个淋浴用的热水器,经济实惠,并且自制了一个控制电路,该电路有两个功能:防止空烧和温度升高达到设定值后报警,使用后效果不错,性能稳定,特总结出来与大家分享。
电路分析说明:热敏电阻R4随着温度的升高阻值减小,引起R4和R8之间的电压上升;R1、R2、R3组成分压电路提供参考电压,调节R3可以改变参考电压值;运放LM324构成电压比较器,反向输入参考电压,正向输入信号电压(随温度改变的电压),当信号电压超过参考电压时,输出由低电平翻转成高电平;555定时器产生报警用的音频信号,直接驱动喇叭发声,调节R5、R6、C5的值可以改变音调,由复位端4脚控制是否发声(低电平复位、高电平或悬空时发声);555定时器复位端(4脚)和运放输出端之间用NPN三极管9018隔开,9018基极接水箱上的水位计,有水时A、B两点导通,使得9018基极接电源高电平,三极管导通,LM324输出低电平使555不发声,如果水箱里没水,9018基极由R9接地,截止,555复位脚悬空,喇叭报警,可以防止干烧,温度升高到设定值时,324输出高电平,使得555复位端电平抬高,喇叭发声报警,提醒用户停电,9018在此构成权限控制电路;电源由变压器(VC-9V)通过二极管桥式整流电容滤波后经7805稳压提供5V电压供电。在实际使用时我将热敏电阻贴在水箱外壁上,根据个人爱好调节R3,设定水温。 555内部结构和引脚如图所示
后记:本人爱好电子设计制作,经常会做一些在生活中使用的小电路并亲自实践,希望结交有相同爱好的朋友,非常感谢"磁动力工作室"给我提供了不少有用的资料。如果我的作品能够在网上与大家分享,是件愉快的事情,不图报酬。 1、 本站不保证以上观点正确,就算是本站原创作品,本站也不保证内容正确。 2、如果您拥有本文版权,并且不想在本站转载,请书面通知本站立即删除并且向您公开道歉! |
|
本站协议 |
版权信息 |
关于我们 |
本站地图 |
营业执照 |
发票说明 |
付款方式 |
联系方式
深圳市宝安区西乡五壹电子商行——粤ICP备16073394号-1;地址:深圳西乡河西四坊183号;邮编:518102 E-mail:51dz$163.com($改为@);Tel:(0755)27947428 工作时间:9:30-12:00和13:30-17:30和18:30-20:30,无人接听时可以再打手机13537585389 |